信扫描序列号:s3483
写信日期:1992-10
写信地址:浙江省金华市金华县
受害日期:1942-1943
受害地址:浙江省金华市金华县
写信人:倪元茂
受害人:金华县百姓
类别:谋杀、其它、强奸、劳工、细菌和化学战(BC、MU、OT、RA、SL)
细节:寄来金华县多名受害者在日本入侵期间受害情况,其中有徐振银在1942年在看病途中被日军抓去,喷洒汽油后烧死;姚汝清被日军抓去拆铁轨,工作辛苦;姜子良家房屋被拆毁;怡阿芝被日军强奸等。
我今天寄上第六批受害者名单希请领导同志费神点收,我上次寄来不知收否收到,殊念。接信之后希请领导同志费神给予回信,以免挂念。
现今将我的学历和经历情况如下:
我以往曾毕业于浙江省立金华中学,以后曾在各中学教过英语和数学二十余年,由于我欢喜法律,所以在一九八七年六月报考北京人文函授大学,经过考试合格被录取,到一九八九年八月,已学完教学计划规定的全部课程,考试成绩合格,准予毕业。
这次我对中国人民在中日战争中无故给日军杀害[手无寸铁之人]和无故把中国人民房屋及房屋中的家具和农具全部都烧光,我对此事是积极响应,因我的父亲也是给日军无故杀死的,所以在浙江省金华县一带地方无故给日军杀害而死的人,我是不怕辛苦,不怕劳累,积极工作,如今我欲想参加中华民间受害者对日索赔联合会当一个会员,不知领导同志是否可以,再者我的毕业证书在十月初已经寄给童增领导干部那边审查,此信如负责同志收到后,希请领导同志给予研究一下,给予回信,话不多言,就此搁笔,下次再叙。
祝你
工作顺利,万事如意
倪元茂顿首
公元一九九二年十月二十日
信内中附邮票贰角,收信之后一定回信,以免我们此地受害者挂念。
向日本国要求受害赔偿
签名
《中国简报》8.11(三版)
向日索受害赔偿 我政府从未放弃
1972年,中国政府放弃了对日“战争赔偿”要求,但没有宣布放弃“受害赔偿”要求。5月23日《法制日报》刊青年法学家童增专文阐述国际法关于两种赔偿的区别:战争赔偿是因发动侵略的战败国侵略别国时给这些国家所造成的损失的赔偿;受害赔偿是因发动侵略的战败国在战争中违法战争法规和人道原则,对交战国人民和财产所犯下多种严重罪行而必须承担的赔偿。二战后,犹太人、波兰、法国均以受纳粹迫害为由索取了巨额受害赔偿。
(摘自《法制日报》)
浙江省金华县白龙桥镇附近村庄的村民在中日战争期间[即一九四二年五月二十五日]金华县被日军强行占领,金华县沦陷,人民遭殃,以后被日军用枪打死,抓去当民夫拆铁轨而死,抓去当民夫做飞机场而死,被日军残暴蹂躏的妇女而死等等所牺牲人名单如下:
以上共计受害者23名
负责制表人 倪元茂(人名章)
公元一九九二年十月十九日
附件说明
在中日战争中被日军直接和间接杀害和迫害而死的人员真实情况如下:
①受害者徐振银,男,当时年37岁,住城南乡三路口村,现由儿子徐洪富上报。
金华沦陷后,在一九四二年农历四月十二日,我父因前几天有病到城内医病后,回家之后服药几天,应延后不会发声变成哑巴,该日赴城内医药竟被日军捉住,日军嫌疑我父是中国兵,所以日军将我父捆绑起来,把我父硬放入箩筐中,上面又用箩筐罩着,再用汽油喷洒到箩筐上,然后再用火点上去,日军用这种残暴手段,丧失人心,活活的烧死我父亲。
②受害者谢增寿,男,当时年46岁,住东孝乡戴店村
金华沦陷后,日军每日四出抓夫和强奸妇女,在一九四二年农历四月十三日正闯入我村抓夫和强奸妇女等强盗行动,不意日军又闯入我家时抓夫,当时我父立即向外逃跑,日军也立即拿出枪向我父射击,结果我父被日军打死。
③姚汝清,男,当时年55岁,住东孝乡戴店村
金华沦陷后,在一九四三年农历八月十三日,我父被日军抓去拆铁轨,当时由汉奸把全部民夫骗至江山县拆铁轨,每日工作非常艰苦,而且又非常繁重,每日吃食十分坏,形如猪狗生活,做了一段时间由于劳累过度引起生病,不久无药医治而亡。
④怡阿芝,女,当时年35岁,住含香乡王山下村
该受害者死亡情况由女儿金爱香报,住东孝乡戴店村。
金华沦陷后,日军经常外出扫荡打击中国兵,在一九四二年(农历)四月二十日日军又向含香丘陵地带方向进行扫荡,在行军中正路过王山下村时,日军胡乱闯入我家,当时我母正值分娩后一星期,当时被日军发现,日军一定要强行强奸我母,事后我母不久就死掉。
母死后,产后不久小男孩也活活饿死,因当时兵荒马乱之时,根本没有奶娘好请,所以实在无办法当中,小男孩也就死去。
⑤朱凤标,男,家住秋滨乡朱基头村
金华沦陷后,在一九四二年农历四月十一日日军将我家楼屋三间和茅屋三间,家中家具和农具全部都给日军烧光。
⑥姜子良,男,当时年31岁,住秋滨乡姜山头村
金华沦陷后,在一九四二年农历四月十八日,日军驻扎姜山头村为军事驻点,我家所有房屋全部给日军居住和拆掉做炮台,损失楼屋十九间,平屋十九间,家中所有的家具和农具也全部损失。
⑦姜子良,男,当时年37岁,住秋滨乡姜山头村
我家有水碓和麻车各一领,当时管造在石桥头村[即上领]有平屋十四间[即水碓屋六间,麻车屋四间]全部给日军烧光,内中所有工具和[器]材也全部烧光。
⑧受害者倪启洪,男,当时年39岁,家住白龙桥镇吕塘下村
金华沦陷后,在一九四二年农历五月中旬,我家中人全部都逃至南山金竹屏逃避日军抓夫和强奸妇女,因住在那边日子久,米吃光,只得回家取米时,我父走到石门村附近时被日军抓去挑东西,挑到石门村时,日军叫我父烧饭,并叫他用家具敲掉拿去烧,他未敲过,日军就发怒,把我的父亲用枪打死。
⑨童小弟,女,现年七十岁,现住金华市新华街11号
金华沦陷后,在一九四二年农历四月中旬时,日军无故将我家楼屋四间和我家中的家具和农具全部都烧光。
(10)朱品基,男,当时年41岁,住金华市秋滨乡朱基头村
金华沦陷后,在一九四二年农历五月份时,我的大伯被日军抓去,日军嫌疑我大伯是中国兵,所以日军替我大伯送武义县时,日军就用枪杆狠狠殴打我大伯,事后又用黄泥水灌鼻子和口内,致使我的大伯生命奄奄一息,由于日军用了各种极刑之后,我的大伯身体承受不了,不久我大伯就死于武义县。
(11)受害者陈德明,男,当时年50岁,住澧浦区西汘乡陈户村
金华沦陷后,我父在田野劳动,不幸被日军抓去做铁路[即金华到武义县]替日军做铁路工作,非常艰苦,口食非常坏,又不卫生,做了一段时间身体非常差,事后日军又殴打我父,非常残暴,以致我父被打成残废,过了三天后我父就死亡。
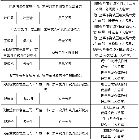
(12)陈周周,女,现年68岁,住金华市婺城区水门14弄6号
金华沦陷后,我家楼屋一间和家中所有的家具和农具全部被日军烧去。沦陷时我家住澧浦区西汘乡陈户村。
(13)叶宏吉,男,现年57岁,现住金华市婺城区解放路状元坊
金华沦陷后,我家有平屋三间,家中的家具和农具全部都被日军烧光,当时我家住在金华市城内溪下街屋三间全部烧光。
(14)受害者叶广弟,男,当时年61岁,家住金华市婺城区解放路状元坊10号
金华沦陷后,在一九四二年农历四月十三日,我家中大小都逃到外婆家中[雅坂镇汪家村]避难。由于日军来扰乱汪家村时,我全家都逃至山上避难,因人在山上没有锅子烧饭,我父亲只得下山回家中拿锅,被日军发现用枪打死我父亲。
(15)受害者吴桂珠,女,现年52岁,住金华市婺城区解放路状元坊10号
兰溪沦陷后,在一九四二年农历四月下旬时日军把我村所有房屋全部烧光。当时我家有三间楼屋烧光,家中家具和农具全部烧光。当时我家住兰溪县西汘乡牌岭村。
(16)受害者王根弟,女,当时年32岁,现住金华市婺城区解放路状元坊10号
兰溪县沦陷后,当时我家的房屋全部被日军烧光之后,弄得我一家人无家可归,父母只得带我住在张塘殿内,暂时躲避日军,不幸的事来了,我的母亲误中日军细菌毒物,不久医治无效而死。
(17)受害者倪根奶,男,当时年22岁,住白龙桥镇怡村
金华沦陷后,在一九四二年农历四月十四日,日军到怡村强奸妇女,那时我兄被日军抓住,日军强制要我兄陪去抓妇女,而我兄不愿意陪日军去抓妇女,日军就用刺刀刺死我兄而亡。
(18)倪宝生,男,现年53岁,住白龙桥镇怡村
金华沦陷后,在一九四二年农历八月十八日,日军到怡村把我家楼屋五间和家中的农具和农具全部都烧光。
(19)倪启明,男,现年65岁,住白龙桥镇怡村
金华沦陷后,在一九四二年农历八月十八日,日军到怡村把我家楼屋三间二楼和平屋二间[厨房及牛栏、猪栏之用]和家中的农具和家具都全部烧光。
(20)倪耀春,男,当时年41岁,住白龙桥镇怡村
金华沦陷后,在一九四二年农历四月十九日,日军到怡村抓夫,我父被日军抓住,日军要我父去做工,我父不愿意去做工,马上就外面逃跑,日军就用步枪打死我父亲。
(21)倪祖坚,男,现年64岁,住长山乡石门村
金华沦陷后,在一九四二年农历四月中旬时,日军到我村无故把我家楼屋三间二构和平屋一间被日军拆掉运去造炮台之用。
(22)受害者倪发伦,男,当时年45岁,住白龙桥镇怡村
金华沦陷后,在一九四二年农历八月十六日,日军到我家强奸我母时,我父极其愤怒,我父极力把自己妻子拉过,日军当场发怒,立即用荠菜钩刺到我父亲头部之后,当时血流如注,并用枪头殴打我父胸部和腰部等地方,以致我父当场被日军打死。
(23)倪金生,男,现年58岁,住白龙桥镇怡村
金华沦陷后,我家有楼屋七间,平屋一间,家中农具和家具全部都被日军烧光。
以上共计受害者二十三名。
第六批受害者寄来。
负责制表人:倪元茂(人名章)
公元一九九二年十月二十日





























