信扫描序列号:s1623
写信日期:1992
写信地址:山东省
受害日期:1942-1943
受害地址:浙江省金华市金华县
写信人:倪元茂、陈健
受害人:金华县百姓
类别:谋杀、劳工、强奸(MU、SL、RA)
细节:受害者寄信给陈健讲述受害经历,陈健将此信转寄给童增。其中有倪春弟被打死,倪茂志被抓做民夫生病被给看而病死,妇女被日军强奸等。
童增老师:您好
进来一定很忙吗,请多保重。我陆续收到若干信,我均一一回信寄给他们签名表,他们热情很高。
今寄去三份签名表请查收。
对日索赔联合会情况,我还未和他们联系。
我准备最近电话和你联系,其他事不多写。
代问常老师好!
陈健
92.9.16
陈主任:您好。
你为了我们受害者家属的伸冤费神寄来的信,我于7月20日收到,内中情况尽知,我们万分感谢陈主任,肺腑之言,万分感激。
我们本想早几日前寄来,因浙江省金华地区一带是双夏抢收抢种期间,也是一年之中最忙季节,关键一年生机,所以耽误回信时间,望主任多多包涵,现我们寄来第一批受害者向日本赔偿签名表一份,以后要陆续寄来。这个签名表如果有错误请指教一下。接信之后。请陈主任费神给予回信,以免挂念,话不多言,就此耽笔,敬祝陈主任全家快乐,万事如意
制表人倪元茂顿首
公元一九九二年八月五日寄
《中国商报》8.11(三版)
向日索受害赔偿 我政府从未放弃
1972年,中国政府放弃了对日“战争赔偿”要求。但没有宣布放弃“受害赔偿”要求。5月23日《法制日报》刊青年法学家童增专文阐述国际法关于两种赔偿的区别:战争赔偿是因发动侵略的战败国侵略别国时给这些国家所造成的损失的赔偿;受害赔偿是因发动侵略的战败国在战争中违反战争法规和人道原则,对交战国人民和财产所犯下多种严重罪行而必须承担的赔偿。二战后,犹太人、波兰、法国均以受纳粹迫害为由索取了巨额受害赔偿 (摘自《法制日报》)
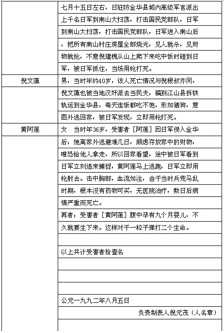
浙江省金华县白龙桥镇吕塘下村在中日战争期间[即一九四二年五月二十五日金华县被日军强行占领,金华沦陷,人民遭殃,事后被日军被日军用枪杀死,抓去当民夫拆铁轨而死,抓去当民夫做飞机场而死,被日军残暴蹂躏的妇女而死等等所牺牲人名单如下:
公元一九九二年八月五日
负责制表人倪元茂(人名章)
第一张
被日军直接杀害和迫害而死的人员真实情况
陈主任:
您好。
今天我寄上第二批受害人,以后陆续寄来,希请费神过目验收。
这一段时期,陈主任日夜操劳,为我们全国人民受害者向日本国索赔,我们衷心感谢。
接信之后给予回信以免挂念祝陈主任
全家快乐 万事如意
附言:
如有新情况,按时给予告知
受害者家属倪元茂(人名章)顿首
一九九二年八月二十一日
《中国商报》8.11(三版)
向日索受害赔偿 我政府从未放弃
1972年,中国政府放弃了对日“战争赔偿”要求。但没有宣布放弃“受害赔偿”要求。5月23日《法制日报》刊青年法学家童增专文阐述国际法关于两种赔偿的区别:战争赔偿是因发动侵略的战败国侵略别国时给这些国家所造成的损失的赔偿;受害赔偿是因发动侵略的战败国在战争中违反战争法规和人道原则,对交战国人民和财产所犯下多种严重罪行而必须承担的赔偿。二战后,犹太人、波兰、法国均以受纳粹迫害为由索取了巨额受害赔偿 (摘自《法制日报》)
浙江省金华县白龙桥镇吕塘下村在中日战争期间[即一九四二年五月二十五日金华县被日军强行占领,金华沦陷,人民遭殃,事后被日军被日军用枪杀死,抓去当民夫拆铁轨而死,抓去当民夫做飞机场而死,被日军残暴蹂躏的妇女而死等等所牺牲人名单如下:
公元一九九二年八月二十一日
制表人倪元茂(人名章)
附件说明
在中日战争中被日军直接和间接杀害和迫害而死的人员真实情况如下:
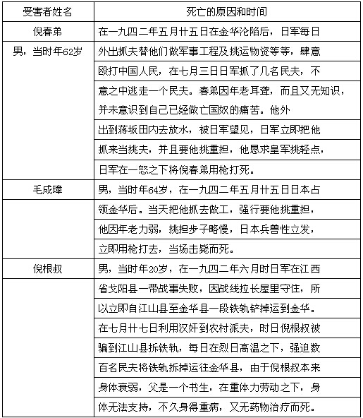
①受害人俞奶 男 当时年20岁 沙仟人
金华沦陷后,日军每日外出抓夫和强奸百姓,所以俞奶和父母每天都躲藏在白虎元竹林之中,那天有村民来叫他们回家,否则日军要来捉他们,因此他家几个人都走出来回家去,走了一段路后不意之中被炮台上日军窥探,日军用枪打死他。
②俞阿五[受害人]男 当时年46岁 沙仟人
金华沦陷后,在八月卄一日俞阿五被日军抓去拆铁轨,不久被日军打死。
③受害人倪芝香 女 当时年32岁 姜山头人
金华沦陷后,受害者身孕九个月怀胎在身,即将临产,自日军侵占
金华后,日军又驻防我村有几百日军,并在我村周围小山上布防炮台拾余处,防范非常严密,日军经常在本村强奸妇女,所以我母亲每日躲藏家中,不敢外出,不意之中,几名日军闯入我家,我母见日军进入我加立即外逃,因我母大腹便便,行动不便,被日军追上用脚踢去数足,当场倒地,几日后而死亡。
④俞小瑞[受害者]男 当时年21岁 沙溪人
金华被日军侵占后在一九四二年七月十日被日军抓去当苦力[民夫]
每日生活非常难苦、形如猪狗,根本不当人看待,工作非常艰苦,经常被日本人殴打,我夫不堪日军虐待,意图逃亡回家,不意被日军发现,当场用枪打死。
⑤俞根根 男 当时年27岁 沙溪人
金华县被日军侵占后,在1942年8月初旬我夫[根根]在田中割稻时被日军抓去当苦力[民夫]每日工作极端劳累,而且吃食非常差,日本军队根本不把中国民夫当做人看待,工作一段时间之后被日军打伤跌伤,时候暗地逃回家治疗和休养,但当时无药可买,家中又无经济,自己家中生活又极端坚苦,病到后期恶化,无法医治而亡。
⑥潘松莲 男 当时年53岁 也鸭村人
在一九四二年五月卄五日金华县被日军占领后,我父被汉奸骗去到江山县拆铁轨,每日工作非常坚苦劳累吃食形如猪狗,经过一段时期身体生病,吃不消这种工作,于是拆计划想办法,暗地逃跑回家,身体非常衰弱并且有病,住在家中经过一段时间治疗和休养,身体逐步好转,但是又碰到日军第二次到我村扫荡和放火,当时我父因病不会起床逃跑,所以活活的被日军烧死在屋内。
⑦俞加权 男 当时年21岁 吕圹下人
在一九四二年六月时日军在江西省戈阳县一带战争失败,因战线拉长无力守住,所以立即自浙江省江山县至金华县一段铁轨拆掉运到金华在七月卄七日日军利用汉奸到村庄[吕圹下村]派夫,当日骗到江山县拆铁轨,做了十余天工作非常坚苦,吃食又很坏,形如猪狗生活,时候拆计划暗暗逃回家,身体非常衰弱,而且有病,当时本村无药可买,又无医师医病,时候病症恶化,活活而死。
⑧ 吴锦标 男 当时年40岁 东俞人
⑨ 邰基林 男 当时年28岁 东俞人
此二人被日军用军棍殴打此二人,后用刺刀杀死。
吴锦标和邰基林二人被保长派去当向导,陪中国兵去打日本人,行至婺江边时,给对岸日军看见,他们预先躲避在树林之中隐蔽起来,二个向导行至对岸,问农民
此地有日军吗?此话被日军听到,日军立即将此二人捉住,先用木棍殴打致半死,后用刺刀刺死。
⑩ 方岳通 男 当时年55岁 黄元人
金华在五月卄五日沦陷之后,日军每天四处抓夫,为日军做飞机场,拆铁轨,挑物资等,我祖父年老力衰,行动不便,每天都躲避家中,那日不幸日军至他家中,他心中非常害怕,马上逃至黄园王健山边,被日军看见,用枪打死。
11.王如实 男 当时年68岁 竹园人
金华被日军占领后,日军每天四处抓夫,要为日军做飞机场,拆铁轨,做军事上炮台,挑运物资等工作,他见到日军到他村庄上,他非常害怕,所以他逃至下汘滩被日军发现。日军用枪打死他。
以上共计受害者拾壹名
制表人倪元茂(人名章)
公元一九九二年八月二十一日
《中国商报》8.11(三版)
向日索受害赔偿 我政府从未放弃
1972年,中国政府放弃了对日“战争赔偿”要求。但没有宣布放弃“受害赔偿”要求。5月23日《法制日报》刊青年法学家童增专文阐述国际法关于两种赔偿的区别:战争赔偿是因发动侵略的战败国侵略别国时给这些国家所造成的损失的赔偿;受害赔偿是因发动侵略的战败国在战争中违反战争法规和人道原则,对交战国人民和财产所犯下多种严重罪行而必须承担的赔偿。二战后,犹太人、波兰、法国均以受纳粹迫害为由索取了巨额受害赔偿 (摘自《法制日报》)
浙江省金华县白龙桥镇吕塘下村在中日战争期间[即一九四二年五月二十五日金华县被日军强行占领,金华沦陷,人民遭殃,事后被日军被日军用枪杀死,抓去当民夫拆铁轨而死,抓去当民夫做飞机场而死,被日军残暴蹂躏的妇女而死等等所牺牲人名单如下:
公元一九九二年九月九日
制表人倪元茂(人名章)
附件说明
在中日战争中被日军直接和间接杀害和迫害而死的人员真实情况如下:
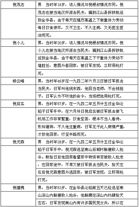
① 蒋祥庆 男 当时年34岁 家住安地镇蒋里村
金华县沦陷之后,在六月一日日军窥探到南面深山中有小股中国兵驻扎,所以在该日派出数百日军进南山扫荡,日军行至蒋里村附近时,二军当场接火打仗,结果中国兵战败逃至南面深山中躲藏,日军当场追进深山中去,经过我父亲的小茅屋时发现我父,当场抓去运物资,行至汘滩时被日军用刺刀刺死。
② 姜永诀 男 当时年22岁 家住秋滨乡邰宅村
在一九四三年五月份,日军长期驻扎姜山头村有数百名日军,每日要附近小村派四名民夫替日军挑水,每日都由姜山头汉奸姜森烈来派夫,那日轮到我的哥哥去挑水,先把清水挑去给日军吃用,而后又挑水给日军洗澡用,由于汉奸与我的哥哥为了挑回洗澡水不清,又叫我的哥哥和其他三个人重新再挑清水,回家后,双方发生口角,翌日由于汉奸唆使日军来打我的哥哥,以泄心中之恨,所以日军把我的哥哥捉去,当场打死。
③ 黄小连 男 当时年35岁 住白龙桥镇黄村
在一九四二年五月二十五日金华沦陷,日军在姜山头村驻扎重兵数百名,并在该村建造数处炮台,也是浙东前哨重要战略要地,所以日军经常外出战争,有个别日军在战争中受了伤,由于流血过多,需要输血,那日日军到我村见到我叔年轻力壮,身体健康,所以将他捉住抽血,给日军伤兵输血,竟由于抽血过多,当时昏迷不醒,不省人事,扶家休息,不久就死亡。
④ 唐金实 男 当时年32岁 住秋滨乡蒋马山背村
金华县被日军占领后,日军每日外出抓夫为日军做飞机场,挑运物资做军事工程等工作,在六月初时,日军突然行至我村[唐宅]来抓夫,当时我的大伯非常害怕日军,他就立即逃跑到龙山附近躲避,但被日军发现,当场用枪打死。
⑤ 朱文林 男 当时年60岁 住秋滨乡朱基头村
金华县被日军强占之后,我父与母亲和我都逃至冠山顶村躲避,由于那边米吃光,只好回家中取米,不幸触至日军铁丝网上被日军发现,当场用枪打死抛入塘中。
⑥ 朱文贵 男 当时年63岁 住秋滨乡朱基头村
金华沦陷后,我的亲弟逃至冠山顶村避难,因那边米吃光,回家中取米,不幸触至日军营房外铁丝网上被日军发现,用枪打死抛入塘中,过三天之后发现弟弟被日军打死抛入圹中,捞起后人的皮肉都已腐烂,无法辨认,只认识到衣服,但不意之中又被日军碰到,以为是他的亲弟,日军当场又用枪打死。
⑦ 董阿伙 男 当时年28岁 住秋滨乡蒋马山背人
我叔在一九四三年五月六日前往金华城内购物,路经兰汘门附近时被日军捕住,因该地区在昨天下午三时地雷爆炸,所以该周围日军都戒严,并且日军暗中派便衣队寻找,由于我叔不幸被汉奸认为中国兵,所以抓去当作中国兵处理,不久就被日军杀害。
⑧ 倪先烈 男 当时年66岁 家住白龙桥镇吕圹下人
在一九四四年六月二十三日日军利用汉奸强行将我祖父抓去做飞机场,每天工作十分坚苦劳累,但吃食非常坚苦,形如猪狗生活,日久身体非常衰弱又生病,日军见于此人病情十分严重,所以将他放回家,回家之后,当时本地无药可买,又无医师,不久病入膏肓,无法医治而亡。
⑨ 倪永芳 男 当时年53岁 住长山乡石门村
金华沦陷后,日军在石门村驻扎数百名日军,并在附近山上建造十余处炮台,日军每日外出抓夫和强奸妇女,我外公非常害怕日军,所以每日都躲藏起来,那日我外公轻言目睹此事,因见日军打人非常厉害,他见了以后,立即得病,不久而亡。
⑩ 倪文绖 男 当时年35岁 住白龙桥镇吕圹下人
我在中日战争时当中国战士,在一九三九年六月三日晚上一时奉上级命令进攻萧山县长山岛的炮台时被日军用枪打伤右脚,后遣送至后方医院医治[江西省上饶]动手术取出子弹,至今未好,身体衰弱,遗害终身,不会生产,今要求赔偿。
⑪ 唐金权 男 当时年26岁 住秋滨乡唐宅村
金华沦陷之后,第二年农历九月份时,由于汉奸的汇报说:唐宅村有中国兵,所以日军将领派日军数十名前来唐宅扫荡,我夫听到日军来我村扫荡时,他就躲藏到阴蒲之中,后被日军捉住,日军当场用枪头殴打我夫胸部,打得人事不知,时候得病吐血,卧床不起,不久医治无效而死。
⑫ 黄则林 男 当时年46岁 住白龙桥镇横路塘村
金华县沦陷后第二年[一九四三年]九月时我的父亲是做小买卖生意人,那日他黎明即起,到金华城内办货,做小本生意路过小筱汘时,被对岸的炮台上日军窥探到,日军立即用枪打死
⑬ 陆功成 男 当时年35岁 住秋滨乡陆村
金华沦陷后,我的父亲非常害怕日军抓夫,打人,所以全家大小都逃跑到蚌龙村躲避,因住在蚌龙村米吃光,无办法,只得回家拿米,到家后,听村民们说:姜山头村的日军来到我村抓夫,我父亲和村民们都向石桥头村方向逃跑不意被日军发觉,日军立即用机关枪扫射,不幸,我父被日军打死。
⑭ 姜阿山 男 当时年18岁 住秋滨乡邰宅村
金华县沦陷后,日军驻扎在姜山头村为军事基地,并设有数处炮台,驻扎重兵数百名于此,每日四处外地抓夫,为日军做军事工程及挑运物资等等工作,在一九四二年九月卄七日,我的哥哥被日军抓去做苦力,那日日军要我的哥哥挑数百斤铁丝网,我的哥哥不能胜任,因此日军认为中国人是亡国奴,所以日军就用枪头狠狠的我哥一顿,回家后,由于伤势过重,无法医治,翌日而亡。
⑮ 姜锦林 男 当时年8岁 住秋滨乡邰宅村
在一九四二年五月卄五日日军强占金华后,日军用各种各样手段,来残杀中国人民,在本年十月十三日以前竟在金华县大地撒下灭绝人性细菌毒物来杀害中国人,由于我弟年小无知。不幸的事件发生——正碰到日军细菌毒物,后医治无效不久而亡。

















































