信扫描序列号:s0015
写信日期:1995-11-20
写信地址:辽宁省沈阳市
受害日期:1942-02-02
受害地址:黑龙江省哈尔滨市
写信人:罗平凡(原名罗永年)
受害人:罗平凡等人
类别:其它(OT)
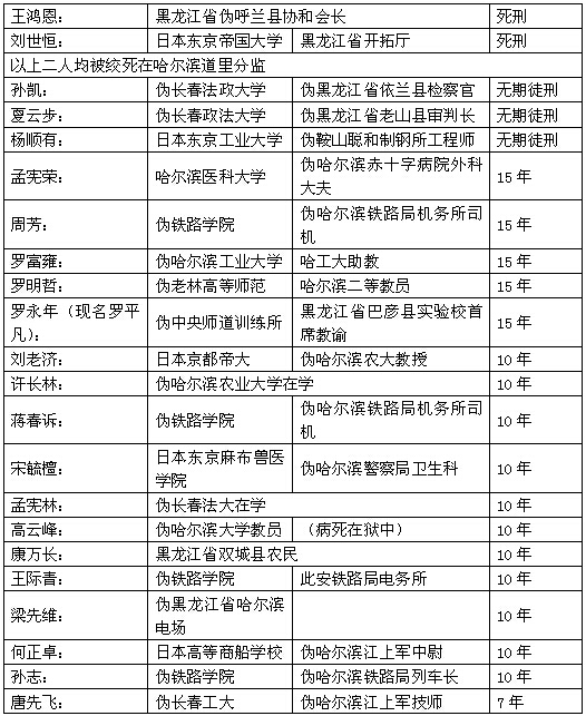
细节:1941年12月30日,日本宪兵队在中国制造“侦星工作1230事件”,1942年2月2日罗平凡被日军逮捕,期间受酷刑,牢房无铺盖,冰天地里自能在水泥地上,之后哈尔滨伪高院判决2人死刑,3人无期徒刑,5人判15年徒刑,11人判10年徒刑,1人判7年徒刑。在监狱3年之苦,要求日本赔偿500万日元。信中附有入狱名单。
童增同志:
11月18日(星期六)郝曼华同志到家来,我到医院去了,未遇。说是星期天来,我等一天没来。11月20日星期一,我到99中找郝曼华老师。
她说童增同志来电话要找写真实经过。急送北京可能先期让我们赴日索赔。
并将我的索赔申请书(中文一份)。日文的索赔书是我一起特经黑龙江大学研究生日文导师王教授给修改的,请查收。
感谢童增同志对我们的关怀,和在您带领下对日索赔工作所作的努力!
敬祝
身体健康,工作顺利,万事如意!
罗平凡 1995.11.20
向日本国要求受害赔偿的申诉书
日本国诸位先生、女士:
您们好!
我是一名日本侵华期间受害者之一。我以自己在日本侵华期间亲身经历过的悲惨遭遇,控诉日本侵略者的种种罪行,并申诉要求日本政府给予受害赔偿。
我原名叫罗永年,(现名罗平凡)于1939年入伪中央师道训练所学习。同年9月,赴日本教育视察,在东京小石川区殿场アパート(公寓),参加了由在日本东京帝国大学留学的于尔金和刘世恒所组织的“抗日大联合”。
1941年12月30日,日本宪兵队在中国大逮捕,制造了闻名的“侦星工作1230事件”。我在1942年2月2日被辽宁省辽阳市日本宪兵队逮捕。捕后,经奉天(现在的沈阳市)日本宪兵队本部押送到哈尔滨日本宪兵队本部,关在哈尔滨市道里分监拘押死囚的“独居监”(俗称小号)。关押期间倍受酷刑。
当时,正是东北滴水成冰的严寒季节,囚室无任何铺盖,只能栖身于冰冷刺骨的水泥地上。监狱的地上爬满了白色的蛾虱。我们衣不遮体,食不果腹,由于冻蛾虱咬,浑身长满疮疥,奇痒难耐,脓血遍身,惨不能生。当年很少有人活着出来。
1942年,“侦星工作1230事件“的人被哈尔滨伪高等法院判决:
王鸿恩:黑龙江省伪呼兰县协和会长,死刑。
刘世恒:日本东京帝国大学,黑龙江省开拓厅,死刑。
以上二人被绞死在道里分监。
无期徒刑三人,15年有期徒刑5人,10年有期徒刑11人,7年有期徒刑1人。
这些人被关押在哈尔滨香坊监狱,不仅失去了人身自由,而且镣铐加身,每天吃不饱,穿不暖,做着牛马般的苦役,直至日本投降。
1945年8月15日日本政府宣布无条件投降时,接管了哈尔滨监狱的关东军下令:除日本人外,中国人一律不准进入监狱。
当时,监狱里关押着1千多名政治犯。由于接管监狱的关东军没有接到释放被关押者的命令,不敢放人,但是又怕这些人暴动,遂生毒计:佯称有土匪要突袭监狱,诱逼被关押者越狱逃跑,然后开枪射击,能打死就打死,逃跑的也不负释放责任。(当时黑龙江省牡丹江市监狱就是这样枪杀了所有政治犯)。
8月15日晚,关东军荷枪实弹,在监舍内外巡逻。当时,监狱里有位叫浅野虎一郎的看守长,是个富有正义感的日本军人。他同情中国政治犯,在监狱的日本人中也颇有威望。浅野看守长告诉我们:“如果关东军让你们‘突围逃跑’,我来接你们,要紧跟着我,千万别离开一步。”
8月16日早上,浅野先生以挖野菜为名,把我们9个人带到监狱大墙外东边的树林子里。当时监狱大门口支着四挺机关枪,组成火力交叉网,整个监狱一片杀机。浅野先生说:“我现在以一个日本人的身份想法释放你们。这次战争是日本军阀挑起来的,日本人民是无辜的。”他环视着周围严密把守的关东军,知道不能让我们立刻逃走,只好又把我们重新领回监狱,但表示一定想办法帮我们逃出这个人间地狱。
第二天,由浅野先生出面同关东军交涉,愿意以一个日本人的身份释放我们,如果日本政府追究释放责任,他将以自己身家性命担保。
因为一次性释放人多目标大,怕关东军开枪阻劫,只能三三两两地分批逃出虎口。
从1942年初到日本投降,我们在监狱里遭受磨难三年之久,死里逃生,险遭杀害,从身体到精神,从皮肉到心灵,受到了残酷的摧残与伤害是无法用言语来形容的。为此,我们这些日本侵略军的受害者坚决要求日本政府给予500万元的受害赔偿!(每人500万日元)
日本侵略者曾使中国生灵涂炭,千千万万无辜百姓惨遭杀害,这是任何赔偿都无法抵偿和弥补的!
我们相信,所有具有正义感的日本人民一定能赞成我们的合理要求。得道多助,失道寡助,正义的日本人会重道重理!
谢谢诸位!
日本侵华期间受害者:罗永年
(现名罗平凡)
199 年 月 日
附:侦星工作1230事件哈尔滨入狱名单
侦星工作1230事件哈尔滨入狱名单
日本国に被害者に対する賠償を要求する訴え
日本国の先生方、女史方:
こんにちは、私は日本が中国を侵略した期間に被害者の一人です。私は日本が中国を侵略した期間の身を以って経験した悲惨な遭遇を持って、日本侵略者のさまざまな罪悪を訴えようと思います。そして日本政府に被害者に対する賠償を要求するのを訴えようと申し上げます。
私の元の名前は羅永年と言い、今の名前は羅平凡と言って、1939年に偽中央師道訓練所に入って、同年の9月に教育視察として日本に行って、東京小石川区御殿場アパートで日本東京帝国大学に留学している于尔金と劉世恒が組織された抗日大連合に参加しました。
1941年12月30日、日本憲兵隊は中国で大逮捕を行い聞く人を驚かす「偵星工作1230事件」をかもしだしました。1942年2月2日に私は遼寧省遼陽市の日本憲兵隊に逮捕されて日本憲兵隊の奉元(現在の沈陽市)本部を経てハルピン憲兵隊本部へ護送されました。ハルピン市道里分監獄の死刑拘禁する「独居監」(俗名は小号と言う)に監禁されました。監禁期間にことのほか残虐な刑罰を受けました。
その時は中国の東北の真冬でしたため水が凍る非常に寒い季節でした。獄舎にはいかなる夜具がなくて、冷たくてはたを刺すようなコンクリームの地面にみを寄せていました。獄舎の地面に飢えた白虱がたくさんいました。私たちには着物がぼろぼろになり、食べ物がお腹いっぱい食べられなかったのです。寒さやひもじさや虱に刺されたことによって体中に疥癬がでて痒くてたまれなかったのです。そして膿や血がでてむごたらしくて生きられないようになりました。その当時独居監から生きたまま、出てきたものはごく少なかったのです。
1942年偽ハルピン高等裁判所は「偵星工作1230事件」に対して判決されました。
以上の二人はハルピン道里分監獄で絞首刑にされました。
それに無期懲役3人、15年の有期懲役5人、10年の有期懲役11人、7年の有期懲役1人。
これからの人々はハルピン香坊監獄に拘禁されて人身の自由を失うばかりでなく、手枷と足枷をはめていた。お腹いっぱい食べられないし、着物も暖かくない毎日でした。それに牛馬のように苦役に服していました。このような生活は日本降服するまででした。
1945年8月15日、日本政府は無条件降服を布告した時、ハルピン監獄を接収管理した関東軍は日本人を除いてすべての中国人は監獄に入っていけないという命令をくだしました。
その時、監獄に政治犯を千名余り拘禁されました。接収管理した関東軍は拘禁された政治犯を釈放せよという命令を受けておかなかったので政治犯を釈放する勇気がなかったのです。ところがこれらの政治犯が暴動するのを恐れます。
そこで馬賊が監獄を奇襲攻撃をかけてくるという嘘を言って拘禁された政治犯を誘き出して脱獄させ、そして銃で射撃して殺され、死んだものは死んだが九死に一生を得たものに対して、釈放の責任をとらないという悪巧みを企みました。
(その時、牡丹江監獄はこのような手段で政治犯を全部銃殺したそうです)
8月15日の夜、関東軍は完全武装で監房の内外をパトロールしていました。その時、監獄に浅野虎一郎という看守長がいました。彼は正義感を持つ日本の軍人でした。彼は中国の政治を思い遣っていて、監獄にいる日本人の中でも人望が頗る厚かったのです。その時看守長の浅野さんは私たちに「もし関東軍はあなたがたに包囲を突破させようとしたら、私があなたを出迎えに来ます。そして一歩でも離さないように私のあとについて下さい。」と教えてくれました。
8月16日の朝、浅野さんが山菜をとりにいくという口実で私たちの9人を監獄の囲いの外の東側にある林の中に連れて行ってくれました。その時、監獄の表入口に機関銃が4挺置いてあって火力網を組んでいて監獄中に殺意を起こそうとしていました。浅野さんは「私は日本人の一人としてあなたがたを釈放します。今度の戦争は日本軍閥が挑発したのですが日本人民は罪がないんです。」と言いました。彼はこのお話をしてこの監獄を脱出するのを助けてあげようといいました。
翌日、浅野さんが顔を出して関東軍にかけあいをして一人の日本人として、私たちを釈放することにしました。もし日本政府がこの釈放の責任を追究したら一家の生命を持って保証すると言いました。
みんな一斉に監獄を出ると目標が大きくて、関東軍が射殺する恐れがあるから、それぞれ2、3人しかこの監獄から出られませんでした。
私たちは1942年のはじめから日本が降服したまで監獄の中で3年余りの苦難をなめ尽くしました。私たちのような九死一生を得た人々はにん肉体から精神まで残苦にしいたげられ傷付けれたことは、ことばで言えないほどでした。
このため、日本侵略軍の被害に見舞われた私たちは日本政府に被害賠償を500万円いただこうと要求します。
日本侵略者は中国の人民に塗炭の苦しみにおちいらせて何千万と罪がない平民を殺したのです。これはいかなる賠償でその損失を補うことができないと思います。
正義感を持つ日本人民が私たちの合理的要求に賛成してくれるたろうと思います。
道にかなえば助けが多く、道にそむけば助けが少ないという道理が正義の日本人はわかるだろうと思います。
どうもありがとうございます。
日本国が中国を侵略した時に被害を受けた人
(原名)羅永年(今の名前)羅平凡
1994年3月 日
現住所:中国遼寧省沈陽市和平区保安寺28-1单二樓121房 羅平凡(現在名) 羅永年(原名)



























